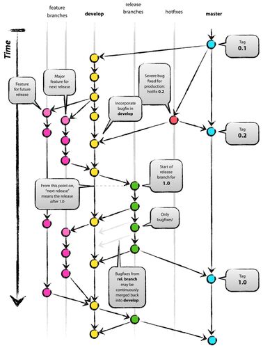
こんにちは! スマレジ テックファームのMichiです! 今回はGitflowの復習がてら、記事を書きます。 今更Gitflowを学ぶ理由 Gitflowとは? Gitflowで使用するブランチ main(master) develop feature release hotfix 実際の流れ 1. developブランチを最新の状…
引用をストックしました
引用するにはまずログインしてください
引用をストックできませんでした。再度お試しください
限定公開記事のため引用できません。